Введение
В основе любого научного открытия лежит накопление большого количества клинических наблюдений, литературных данных с последующей суммацией и систематизацией знаний и выдвижением новой гипотезы. В настоящее время имеется достаточное количество информации о механизмах действия кортизола и его клеточных мишенях, локального и системного действия, однако продолжающиеся экспериментальные исследования открывают все больше новых данных о биологической роли гормона. Исходным субстратом в стероидогенезе служит холестерин, либо получаемый с пищей, либо синтезируемый эндогенно из ацетата. Три основных пути биосинтеза в корковом веществе надпочечников приводят к образованию глюкокортикоидов, минералокортикоидов и надпочечниковых андрогенов. Наружная (клубочковая) зона участвует преимущественно в биосинтезе альдостерона, а внутренние (пучковая и сетчатая) служат местом биосинтеза глюкокортикоидов и андрогенов. Основным глюкокортикоидным гормоном у человека является гидрокортизон (кортизол). Суточная секреция кортизола составляет 15–30 мг и обладает выраженным суточным ритмом. Кортизол в плазме присутствует в трех видах: свободном, связанном с белком и в виде метаболитов. В норме на долю свободного, биологически активного кортизола приходится около 5% его количества, присутствующего в крови. Приблизительно 90% кортизола связывается специфическим белком (а2-глобулином) – транскортином, обладающим высоким средством к гормону. Менее 5% кортизола связывается белком с низким сродством – альбумином. Необходимо отметить, что именно от количества свободного кортизола зависит его биологическая активность, проявляющаяся в непосредственном воздействии на ткани. В норме глюкокортикостероиды (ГКС) участвуют во всех видах обмена (в метаболизме белков, углеводов, липидов), в связи с чем патофизиологические и клинические изменения при гиперкортицизме колеблются в широких пределах. Гиперпродукция глюкокортикоидов может быть следствием повышения уровня адренокортикотропного гормона при опухолях гипофиза (болезнь Иценко-Кушинга), опухолях, происходящих из других клеток (бронхов, тимуса, поджелудочной железы), вырабатывающих кортикотропинподобные вещества, или избыточного синтеза кортизола корой надпочечников (синдром Иценко-Кушинга). На примере этих орфанных заболеваний изучены различные эффекты избытка кортизола на органы и ткани. При гиперкортицизме наблюдаются нарушение толерантности к глюкозе или сахарный диабет, обусловленные стимуляцией глюконеогенеза и развитием инсулинорезистентности, усиление катаболизма белков, уменьшение мышечной массы, истончение кожи, остеопороз, инволюция лимфоидной ткани, своеобразное перераспределение и изменения морфологического состава жировой ткани. Как известно, глюкокортикоиды моделируют физиологию жировой ткани, изменяя секрецию адипокинов непосредственно или в связи с развивающейся инсулинорезистентностью, стимулируют дифференцировку адипоцитов, способствуя образованию новых клеток жировой ткани посредством активации транскрипции ряда ключевых генов . Гипернатриемия, гипокалиемия и, как следствие, артериальная гипертензия обусловлены некоторой минералокортикоидной активностью кортизола, которая проявляется при его избытке.
Как показывают данные исследований, при ожирении и сахарном диабете (СД) 2 типа нередко обнаруживается функциональный гиперкортицизм, не обусловленный гиперпродукцией гормона опухолевой тканью. По данным Всемирной организации здравоохранения, в 2007 г. в мире зарегистрировано 523 млн больных ожирением. ВОЗ прогнозирует, что к 2025 г. половина населения планеты будет иметь избыточный вес . По данным международной федерации диабета (IDF), распространенность СД среди взрослого населения планеты (20–79 лет) составляет около 9% или, в абсолютных цифрах, 415 млн человек. По прогнозам экспертов, к 2040 г. их число достигнет 642 млн. Неуклонный рост числа пациентов с СД (преимущественно 2 типа) и ожирением ставит новые задачи по разработке эффективных лекарственных средств и форм их доставки, методов своевременного выявления и профилактики развития заболевания.
Что происходит, когда организм испытывает стресс?
Мышечный компонент (рефлекторная реакция мышц таза)
Известно, что второй (средний) мышечный слой тазового дна включает в себя:
- сфинктер уретры,
- мышцу-сжиматель мочевого пузыря,
- уретровагинальный сфинктер.
Эти мышечные структуры помогают контролировать поток мочи через уретру. Существует пассивный и активный компоненты сокращения сфинктеров. Пассивный компонент включает передачу внутрибрюшного давления на уретру, что преимущественно регулирует давление в шейке мочевого пузыря
Активный компонент в основном контролирует давление дистальнее шейки мочевого пузыря, что важно для закрытия уретры в стрессовых условиях. Т.е
активный компонент включает рефлекторное сокращение мышц наружного сфинктера. Физический стресс усиливает сокращение мышц таза, что может привести к постоянному напряжению и слабости мышц тазового дна.
Гормональный компонент (гипоталамо-гипофизарно-надпочечниковая ось и кортизол)
Когда организм распознает стрессор, он реагирует через гипоталамо-гипофизарно-надпочечниковую ось (ГГНО). Это система обратной связи, которая поддерживает различные функции организма, в том числе пищеварение, поддержание иммунитета, энергетического уровня, сексуальной активности и настроения. При воздействии стресса организм воспринимает его с помощью гипоталамуса, который затем высвобождает кортикотропин-рилизинг-гормон (КРГ). Затем КРГ запускает гипофиз для высвобождения адренокортикотропного гормона (АКТГ) и, наконец, сигнализирует надпочечникам о необходимости высвобождении эпинефрина (или адреналина), норадреналина и кортизола.
Адреналин и норадреналин высвобождаются сразу же после того, как организм подвергаются стрессу; разрушаются они также быстро. Напротив, кортизол высвобождается примерно через 10 минут после обнаружения провоцирующего фактора и может циркулировать в организме в течение примерно одного-двух часов.
Как бороться с увеличением веса из-за высокого уровня кортизола
Хотя в вашей жизни может быть много факторов стресса, потенциально способствующих повышению уровня кортизола, существует несколько эффективных методов управления его уровнем и предотвращения набора веса или борьбы с ним.
Будьте активны
Один из основных способов борьбы с лишним весом — регулярные физические нагрузки.
Регулярные упражнения связаны со снижением уровня стресса и позволяют вам быть более стабильными, когда возникают причины для стресса. (, , )
Одно исследование с участием 3425 человек, сообщивших об эмоциональном переедании, выявило связь между их уровнем физической активности и ИМТ (индексом массы тела). ()
Более того, упражнения стимулируют высвобождение эндорфинов — химических веществ, дающих хорошее самочувствие, которые способствуют появлению счастливых ощущений и помогают справляться со стрессом. ()
Регулярная физическая активность также может способствовать похуданию или контролю веса из-за калорий, сжигаемых во время тренировок. (, )
Практикуйте осознанное питание
Еще один мощный инструмент для борьбы с увеличением веса из-за стресса — это осознанное или интуитивное питание.
Осознанность происходит из буддийской концепции, означающей полное присутствие и осознание того, что вы делаете в данный момент. ()
Осознанное питание применяет эту концепцию к еде, побуждая вас полностью осознавать свой опыт приема пищи, включая определенные сигналы, такие как голод, сытость, вкус и текстуру. (, )
Одно крупное исследование выявило связь между практикой интуитивного питания и более низкой массой тела. ()
Простой способ начать практиковать осознанное питание — это избавиться от отвлекающих факторов во время еды, что позволит вам полностью осознавать сигналы голода и сытости.
Посоветуйтесь с терапевтом или диетологом
Другой потенциальный способ справиться с увеличением веса, которое может быть связано с высоким уровнем кортизола, — это поговорить с квалифицированным практикующим врачом, например, психологом или диетологом.
Психотерапевт может помочь вам придумать некоторые стратегии снижения общего стресса, что, в свою очередь, может помочь вам управлять эмоциональным перееданием. ()
С другой стороны, диетолог может провести обучение по вопросам питания, чтобы вооружить вас инструментами, необходимыми для принятия более здоровых решений, связанных с едой.
Двойной подход к улучшению пищевых привычек и эмоциональному благополучию — отличный шаг в предотвращении набора веса или борьбе с ним.
Больше спите
Сон — это часто игнорируемая переменная, которая значительно влияет на уровень кортизола и потенциальную прибавку в весе.
Нарушения режима сна — хронические или острые — могут способствовать нездоровому повышению уровня кортизола. ()
Со временем это может негативно повлиять на ваш метаболизм и вызвать повышение уровня определенных гормонов, связанных с голодом и аппетитом, что потенциально может привести к увеличению веса. (, , )
Таким образом, обеспечение нормального сна каждую ночь может иметь большое значение для поддержания здорового уровня кортизола.
Общая рекомендация заключается в том, чтобы спать 7–9 часов в сутки, хотя это зависит от возраста и других факторов. ()
Практикуйте медитацию
Еще один потенциальный инструмент для управления уровнем кортизола — медитация.
Цель медитации — научить свой ум сосредотачиваться и перенаправлять мысли.
Хотя существует несколько типов медитации, наиболее распространенными из них являются осознанная, духовная, сфокусированная, подвижная, мантрическая и трансцендентная.
Независимо от того, что вы выберете, практику медитации связывают со снижением уровня кортизола в различных группах населения. (, )
Кроме того, медитация может даже помочь улучшить качество вашего сна. ()
Что нужно запомнить
Существует множество способов помочь снизить уровень кортизола и бороться с потенциальным увеличением веса. Наиболее эффективные методы включают упражнения, осознанное питание, обеспечение достаточного количества сна и практику медитации.
Кортизол и метаболический синдром
Хорошо известно, что ГКС оказывают влияние на распределение жировой ткани. Ряд исследований показал, что пациенты с ожирением имеют гиперактивацию фермента 11β-HSD1 в жировой ткани и гепатоцитах, ключевого фермента, стимулирующего конверсию метаболически неактивного кортизона в активный кортизол (рис. 1). Напротив, 11β-гидроксистероид дегидрогеназа 2 (11β-HSD2), катализирующая превращение кортизона в кортизол, имела низкую экспрессию.
Рис.1 Конверсия кортизола в кортизон
Как упоминалось ранее, было выдвинуто предположение, что активность 11β-HSD1 может быть одним из патогенетических механизмов, лежащих в основе развития метаболического синдрома. Данные экспериментальных исследований на животных показали, что селективная 11β-HSD1 гиперэкспрессия в жировой ткани (аналогично тому, что наблюдается у пациентов с ожирением) приводила к развитию метаболического синдрома, и, в частности, дислипидемии, ожирению, гипертензии, связанной с активацией системы ренин-ангиотензин-альдостерон, инсулинорезистентности и нарушению углеводного обмена. Кроме того, адипоциты имели больший размер (рис. 2), чем обычно, основной эффект наблюдался в висцеральной жировой ткани, возможно, из-за более высокой плотности рецепторов к ГКС .
Рис. 2 Электронная микрофотография адипоцитов
Полученные данные позволили рассматривать 11b-HSD1 в качестве новой мишени для фармакотерапии. II фаза рандомизированного двойного слепого плацебо-контролируемого исследования эффективности селективного ингибитора 11b-HSD1 (INCB013739) у пациентов с избыточной массой тела/ожирением и СД 2 типа показали статистически значимое увеличение печеночной и периферической чувствительности к инсулину, снижению глюкозы в плазме натощак, общего холестерина и липопротеинов низкой плотности (ЛПНП), триглицеридов плазмы и уровня АД . Открытым остается вопрос: каким образом локальная гиперпродукция ГКС влияет на системный уровень кортизола и нарушается ли при этом механизм отрицательной обратной связи?
Что означают результаты?
Нормальные результаты АГТГ в крови:
- Взрослые: 6-76 пг / мл (1,3-16,7 пмоль / л);
- Нормальные значения для образца крови, взятого рано утром, составляют от 9 до 52 пг / мл (от 2 до 11 пмоль / л).
Нормальные результаты уровня кортизола в крови:
Время | Концентрация кортизола в сыворотке крови |
С 7 до 9 часов | от 45 до 225 мкг / л |
С 15 до 17 часов | от 30 до 165 мкг / л |
Кортизол присутствует в крови в разном количестве в разное время дня, с пиком концентрации между 6 и 8 часами утра и до минимума около полуночи.
Нормальные утренние уровни кортизола в сыворотке крови демонстрируют типичные колебания в течение дня – циркадный ритм. Наивысшее значение достигается вскоре после пробуждения утром – реакция пробуждения кортизола, CAR. Из-за сильных циркадных колебаний однократное измерение кортизола не имеет смысла. Поэтому для проверки функции коры надпочечников необходимо определить дневной профиль кортизола.
Нормальные диапазоны значений могут незначительно отличаться в разных лабораториях. Некоторые лаборатории используют разные измерения или могут тестировать разные образцы.
Причины дефицита АКТГ:
- Вторичная надпочечниковая недостаточность – подавление выработки АКТГ из-за дисфункции гипофиза или гипоталамуса;
- Третичная надпочечниковая недостаточность – гипоталамическое заболевание со сниженным высвобождением кортикотропин-рилизинг-гормона или CRH.
- Синдром Кушинга – избыточная выработка кортизола, вызванная опухолью надпочечников. При этом уровень АКТГ понижен.
- Длительный прием стероидных препаратов при других заболеваниях.
- Заболевания, влияющие на гипофиз, например, гипопитуитаризм.
- Побочный эффект операции на гипофизе или лучевой терапии.
Слишком мало адренокортикотропного гормона может привести к плохой работе надпочечников из-за недостаточной выработки кортизола.
Причины повышенного уровня АКТГ:
- Первичная надпочечниковая недостаточность или болезни Аддисона. Продукция кортизола надпочечниками хронически недостаточна, поэтому уровень кортизола низкий, уровень адренокортикотропного гормона повышен.
- Болезнь Кушинга, вызванная незлокачественной опухолью гипофиза, называемой аденомой или опухолью эктопического адренокортикотропного гормона. Она производит избыточное количество адренокортикотропного гормона и как следствие повышается уровень кортизола – гиперкортизолизм.
- Врожденная гиперплазия надпочечников – генетическое заболевание с недостаточной выработкой кортизола, альдостерона или их обоих.
- Внематочная секреция – выработка АКТГ вне его нормального физиологического механизма, то есть вне гипофиза, обычно в легком. Доброкачественные или злокачественные опухоли органов выделяют гормоны.
Таким образом, результаты теста на АКТГ часто сравнивают с результатами тестов на кортизол и при отклонениях от нормы могут показать следующие результаты:
Результаты анализов | Заболевание |
Высокий уровень АКТГ и высокий уровень кортизола | болезнь Кушинга или опухоль гипофиза |
Внематочная секреция – секреция АКТГ опухолью не в гипофизе | |
Низкий уровень АКТГ и высокий уровень кортизола | синдром Кушинга или опухоль надпочечников |
Высокий уровень АКТГ и низкий уровень кортизола | болезнь Аддисона |
Низкий уровень АКТГ и низкий уровень кортизола | гипопитуитаризм |
На помощь приходит фосфатидилсерин
Фосфатидилсерин – это фосфолипид, содержащийся в небольших количествах в пище. Это естественная составная часть клеточных мембран, включая клетки мышц и мозга. Поэтому фосфатидилсерин очень важен для культуристов.
В начале 90-х итальянскими учеными было проведено два эксперимента, которые установили сильное влияние фосфатидилсерина на секрецию кортизола. Они показали, что фосфатидилсерин обладает способностью уменьшать повышение уровня котизола, вызываемое физической нагрузкой.
К сожалению, эти исследования имели ряд проблемных моментов. Прежде всего, в них участвовали нетренированные люди, а вид выполняемой ими нагрузки – езда на велосипеде – не соответствует нагрузке при занятии бодибилдингом. И более того, фосфатидилсерин итальянского производства, изготовленный фармацевтической компанией Fidia, выпускается в капсулах по 100 и 200 мг и очень дорого стоит
Что еще более ухудшало ситуацию, до недавних пор добавки фосфатидилсерина производились на основе коры головного мозга крупного рогатого скота, что делало его довольно опасным соединением, если принимать во внимание болезнь коровьего бешенства
Никто не знал, будет ли фосфатидилсерин, получаемый из сои, оказывать такое же влияние, как и фосфатидилсерин, производимый из животных компонентов. Европейские производители утверждали, что продукт, получаемый из животных компонентов, намного превосходит получаемый из сои фосфатидилсерин
Таким образом, было чрезвычайно важно выяснить, будет ли производимый из сои фосфатидилсерин действовать на тренированных бодибилдеров при регулярных интенсивных тренировках
Новое исследование Томаса Фэйхи позволило на оба вопроса ответить положительно (5). Тренированным культуристам давали произведенный на соевой основе фосфатидилсерин, и результаты показали, что эта добавка способна контролировать уровень кортизола и адренокортикотропина при чрезмерном тренинге с отягощениями лучше, чем плацебо. Другой интересный момент – это то, что возникающие при этом болевые ощущения были намного меньше у тех, кто принимал фосфатидилсерин – несмотря на то, что физиологическое изнашивание мышц было таким же, как и в группе плацебо. Самочувствие тоже было лучше у той группы, которая принимала фосфатидилсерин – в основном, благодаря снижению боли. Таким образом, существует соединение, которое способно сокращать ощущение дискомфорта и уменьшать стресс при силовом тренинге. По словам потребителей фосфатидилсерина, он способен уменьшить такие следствия стресса, как небольшая задержка воды и вызываемая тренировкой отечность.
Хотя Фэйхи и продемонстрировал, что фосфатидилсерин работает для тренированных бодибилдеров, я думаю, для новичков он даже еще более эффективен. Исследования показали, что у нетренированных людей интенсивный тренинг вызывает сильное исчерпание входящих в состав мембран фосфолипидов, в особенности фосфатидилсерина (6). Поскольку было показано, что употребление фосфолипидов ускоряет восстановление мышц после тренировки, повреждающей мышечные клетки, фосфатидилсерин, возможно, необходим для восстановления работавших мышц.
Характеристики и функции
Кортизол, в просторечии известный как гормон стресса, представляет собой органическое химическое соединение, синтез и производство которого происходит под контролем адренокортикотропного гормона . Кортизол обладает сильным катаболическим действием, среди прочего он вызывает расщепление белков до аминокислот. Стимулирует обмен веществ и пищеварительные процессы, влияет на водный и электролитный баланс (удерживает соль в организме и увеличивает секрецию калия). Его основная функция – мобилизация для работы и обеспечение энергией. В стрессовых ситуациях уровень гормона увеличивается, таким образом, усиливается действие адреналина и норадреналина (других гормонов стресса).
Уровень кортизола в течение дня
Концентрация кортизола в крови зависит от времени суток. Ночью, чтобы организм мог получить энергию, концентрация увеличивается до верхнего уровня, чтобы утром организм мог проснуться. Затем в течение дня кортизол постепенно снижается. Утром, когда уровень кортизола максимален, жир сжигается наиболее эффективно. В течение дня организму приходится иметь дело с физическими и умственными нагрузками. Когда энергия не расходуется организмом, сохраняется жировая ткань. При регулярном и сильном стрессе чувствительность клеток к инсулину снижается. Это способствует накоплению жира. Также происходит во время интенсивного высвобождения гормона стресса. Благодаря этому организм пополняется энергией.
Влияние гормона стресса на похудение
Кортизол оказывает огромное влияние на обмен веществ и сжигание жира. Он использует накопленную жировую ткань в качестве источника энергии во время упражнений, после пробуждения и во время голодания (высвобождая жир из жировых клеток). Адекватная чувствительность организма к кортизолу играет чрезвычайно важную роль при снижении веса. Низкая чувствительность к кортизолу отрицательно сказывается на здоровье и процессе уменьшения жировых отложений, так как ухудшает получение энергии.
Кортизол и мышечная масса
Кортизол – сильный катаболический гормон, благодаря которому организм получает огромную дозу энергии и инъекцию питательных веществ. Он позволяет тяжелоатлетам поднимать огромные веса, а люди, которые регулярно тренируются, постоянно развиваются и выполняют тяжелые упражнения. В процессе наращивания мышечной массы наиболее благоприятным является быстрое и кратковременное высвобождение кортизола во время тренировки с последующим его быстрым снижением. Чрезмерно высокий уровень кортизола может привести к разрушению мышц, тенденции к увеличению веса и ухудшению чувствительности к инсулину.
Кортизол и длительность тренинга
Согласно исследованием спортивного журнала Journal of the International Society of Sports Nutrition было изучено, что с первых минут кортизол возрастает до 60-65 μг/дл, после этого снижается практически до 35-40 μг/дл, но после 50 минут тренинга начинает снова увеличиваться.
Рост уровня кортизол опасен для мускулатуры тем, что он активирует катоболические процессы, которые отключают механизм строительства и запускают процесс разрушения мышечных волокон.
Чтобы кортизол не разрушал мускулатуру, без использования спортивного питания, длительность тренировки должна быть не более 50 минут, иначе после, рост мускулатуры бесполезен.
Что показал анализ
Средняя тренировочная нагрузка в группе VOL оказалась на 28,4% выше, чем в INT, но разницы между группами в относительном потреблении калорий и белков или в увеличении размера широкой мышцы или прямой мышцы бедра исследователи не обнаружили. Зато они заметили существенные различия в эндокринном ответе. На первой неделе уровень гормона роста и кортизола после тренировок в группе VOL был выше на 42,4 и 29.22%, соответственно, для других гормонов разницы не обнаружили. На 8-й неделе тренировок разница сохранилась только для кортизола, его уровень в группе VOL был выше на 21,6%.
Толщина и площадь поперечного сечения мышц после серии силовых тренировок зависели от того, какими были эти показатели до начала 8-недельных занятий, а также от общего эндокринного ответа и от уровня тестостерона в циркулирующей крови. Гормон роста, кортизол, ИФР-1 и инсулин по отдельности не повлияли на размер мышц, хотя после силовых тренировок они активно синтезировались. Эти закономерности справедливы для обеих групп.
Механизм специфического действия тестостерона не вполне ясен. Исследователи ссылаются на литературные данные, согласно которым эффект тестостерона в данном случае может не зависеть от наличия специфических рецепторов к нему. Тестостерон способствует увеличению концентрации кальция в мышечном волокне, что временно увеличивает максимальную силу мышц. В результате мышцы способны выдержать больший объем нагрузок, тренироваться с большей интенсивностью и эффективно увеличивать размер. В любом случае тестостерон, независимо от механизма действия, действительно способствует гипертрофии мышц.
Роль остальных гормонов, вместе взятых меньше, чем у тестостерона, их синтез позволяет объяснить лишь 42,6% увеличения мышечного объема. Действие отдельных гормонов на гипертрофию мышц не ощутимо. Гормон роста может влиять на выделение ИФР-1, но концентрация циркулирующего ИФР-1 не связана с гипертрофией мышц. Возможно, этот гормон влияет на мышечный рост после того, как попадет в клетки, такие сведения в литературе есть, но исследователи этот эффект не проверяли. Известно также, что временные колебания концентрации кортизола не влияют на синтез мышечных белков. Инсулин регулирует те же пути белкового синтеза, что и тестостерон и ИФР-1, но его влияние сразу после тренировки зависит от потребления пищи. По мнению исследователей, существование идеального для роста мышц пост-тренировочного гормонального фона исключить нельзя, однако созданная ими модель позволяет выделить только влияние тестостерона. Такой результат может быть связан с тем, что кровь для анализа отбирали только в первую и восьмую недели. Возможно, это обстоятельство повлияло на чувствительность модели, и анализ большего количества проб позволит выявить роль каждого из гормонов.
Однако тестостерон, безусловно, влияет на мышечный рост вне зависимости от объема нагрузок и интенсивности тренировки.

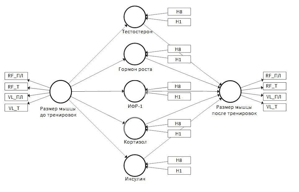
Рис. Модель взаимосвязи между изменением размера мышц и гормональным ответом на силовую тренировку.
ИФР-1 — инсулиноподобный фактор роста; RF_ПЛ — площадь прямой мышцы бедра rectus femoris; RF_Т — толщина прямой мышцы бедра; VL_ПЛ — площадь широкой
мышцы vastus lateralis; VL_Т — толщина широкой мышцы; Н1 — первая неделя, Н8 — восьмая неделя.
Влияние кортизола на организм человека
Последствия слишком высокого уровня кортизола: увеличение жировой ткани с потерей мышечной массы, постоянный недостаток энергии (особенно по утрам), снижение чувствительности клеток к инсулину или плохой и нарушенный сон. Все это может привести к агрессии, депрессии, высокому кровяному давлению, артриту, мигрени, кислотному рефлюксу, хронической усталости и ослаблению иммунной системы. Для того, чтобы снизить уровень кортизола, стоит:
- медитировать;
- растягиваться после тренировки;
- функционировать в соответствии с циркадным ритмом;
- включить в пищевые добавки женьшень, пажитник, родиолу розовую, габа, таурин и теанин;
- правильно питаться и передвигаться;
- избегать избытка стимуляторов.
Список семи натуральных трав, снижающих уровень кортизола:
- женьшень;
- привет вялый;
- святой базилик;
- гладкая солодка;
- рябь корня;
- рододендрон горный;
- кордицепс.
Если во время тренировки нам не хватает энергии и мы устали, стоит подумать об изменении плана тренировок (другое количество серий, последовательность упражнений, другой диапазон повторений) или разнообразить тренировку с помощью лент сопротивления, функциональных устройств, мячей, боу. Другой метод – прием различных стимуляторов перед тренировкой, таких как кофеин или тирозин.
Как поддерживать показатель в норме
Повысить гидрокортизон, к сожалению, самостоятельно не получится. Его причины требуют незамедлительного лечения и применения строгой медикаментозной терапии. Поэтому с нормализацией уровня при низких показателях — необходимо четко следовать указаниям специалиста.
А вот при незначительных колебаниях гормона кортизола в крови в обратную сторону, когда специалист не выявил патологических нарушений, можно воспользоваться нескольким способами:
- устранить из ежедневного рациона кофеин, энергетические напитки, иные стимуляторы;
- отказаться от никотина и приема алкоголя;
- регулярно посещать массажи, медитировать, слушать спокойную музыку;
- стараться избегать стрессов;
- нормализовать режим дня, обязателен ночной сон продолжительностью не менее 8 часов;
- правильно питаться, избегая длительных перерывов между приемами пищи;
- употреблять черный чай;
- прогулки на свежем воздухе, поездки на природу, общение с друзьями;
- многие врачи советуют терапию с животными;
- занятия приятными делами, хобби;
- посещать увеселительные мероприятия, смотреть комедии, читать веселые истории, смех — лучший источник снятия напряжения.
Способы, которые помогают людям расслабиться индивидуальны. Главное, что поможет поддерживать гормон кортизол — это правильный режим дня и питания, отсутствие стрессов.
Влияет ли уровень кортизола на вес тела?
Среди множества факторов, влияющих на массу тела, важную роль играет гормональная регуляция.
Хотя гормоны, такие как кортизол, обычно высвобождаются в узком диапазоне в эндокринной системе вашего тела, существуют определенные ситуации, в которых уровень гормонов могут стать пониженным или повышенным.
Высокий уровень кортизола может способствовать перееданию
Небольшое повышение уровня кортизола в ответ на стресс — это нормально и вряд ли вызовет негативные побочные эффекты.
Тем не менее, в некоторых случаях уровень кортизола может оставаться постоянно повышенным.
Обычно это происходит из-за стресса или такого состояния, как синдром Кушинга, из-за которого уровень кортизола в крови остается высоким. ()
Когда уровень кортизола остается повышенным, могут возникнуть следующие побочные эффекты: ()
- увеличение веса
- повышенное артериальное давление
- усталость
- изменение настроения
- раздражительность
- прилив крови к лицу
- истончение кожи
- трудности с концентрацией внимания
- резистентность к инсулину
В условиях хронического стресса может быть трудно поддерживать здоровые привычки в еде.
Одно исследование с участием 59 здоровых женщин выявило связь между повышенным уровнем кортизола и повышением аппетита, что потенциально может способствовать увеличению веса. ()
Кроме того, другое исследование обнаружило связь между более высоким ответом кортизола и большим количеством жира на животе в группе из 172 мужчин и женщин, предполагая, что более высокий уровень кортизола может привести к перееданию. ()
Тем не менее, уровни стресса и кортизола не всегда напрямую связаны, поэтому для установления прямой взаимосвязи требуется больше данных. ()
Низкий уровень кортизола может вызвать потерю веса
Подобно тому, как высокий уровень кортизола может вызвать увеличение веса, низкий уровень в некоторых случаях может вызвать потерю веса.
Наиболее ярким примером является болезнь Аддисона, состояние, при котором организм человека не вырабатывает достаточного количества кортизола. (, )
Наиболее заметные симптомы низкого уровня кортизола включают следующее: ()
- снижение аппетита и похудание
- усталость
- низкий уровень сахара в крови
- тяга к соли
- головокружение
- тошнота, рвота или боль в животе
- мышечная или костная боль
Хотя высокий уровень кортизола может казаться более распространенным явлением, важно также знать о влиянии низкого уровня кортизола
Что нужно запомнить
Хронически повышенный уровень кортизола может способствовать перееданию и увеличению веса, тогда как низкий уровень кортизола в некоторых случаях может привести к потере веса. Тем не менее, необходимы дополнительные исследования.
Кортизоловый живот: почему появляется и какие проблемы сопровождает
Жир на животе может быть двух типов – подкожный или висцериальный. Во время выработки гормона стреса, образуется последний из них. Он расположен глубоко под поверхностью, на средней части тела. И это не обычный подкожный жир, который «уйдет», если больше двигаться или меньше есть.
Жировые клетки в области живота очень чувствительны к уровню кортизола. Если он повышен, то именно в области талии вы сразу же заметите изменения. Из-за стресса клетки не усваивают глюкозу, она идет на борьбу организма с неблагоприятными факторами. Как результат повышенного уровня глюкозы – тяга к калорийной пище и сладостям.Накопленный таким образом подкожный жир мешает нормальной работе внутренних органов – и в этом его главная опасность. При этом, взаимосвязь уровня кортизола и ожирения в области живота доказана научными исследованиями Йельского университета.
Повышенный уровень кортизола приводит к следующим последствиям:
• диабет;
• ослабление иммунной системы;
• хроническая усталость;
• проблемы с щитовидной железой;
• депрессия;
• апатия;
• бессонница;
• нарушения в работе сердечно-сосудистой системы.
То есть, если вы заметили, что ваше общее состояние ухудшилось, наблюдаются какие-то из указанных выше состояний, это говорит о том, что жир на животе появился из-за переизбытка кортизола.
Поэтому, необходимо пересмотреть окружающую вас обстановку и решить, что вы можете изменить. Все это не только поможет нормализовать вес, но и даст импульс к изменению качества жизни. Ведь хронический стресс плохо влияет на организм.
Кроме того, кортизоловый живот можно убрать следующими способами:
1. Укрепите пресс. Для этого займитесь спортом – дома или в спортзале, пойдите на танцы. Регулярные тренировки не только укрепят мышцы, но также способствуют снижению уровня кортизола. Наверняка вы слышали, что спорт положительно влияет на психику – человек ощущает себя бодрым и счастливым.
2. Ешьте медленно. Боритесь с привычкой «заедать» стресс, ешьте осознанно. Медленно и тщательно пережевывайте пищу, чувствуйте ее вкус. Так вы не съедите лишнего.
3. Откажитесь от продуктов с высоким гликемическим индексом – найти данные о них можно в таблицах, которые публикуют в Сети.
4. Старайтесь меньше пить кофе, откажитесь от алкоголя.
5. Добавьте в рацион клетчатку в виде овощей, салатов, зелени, фруктов, бобов, цельнозернового хлеба.
6. Ешьте больше продуктов с содержанием омега-3 – льняное семя, рыбий жир, грецкие орехи и печень трески, морская рыба.
7. Не сидите на диетах, ведь они повышают уровень кортизола. Лучше придерживаться правильного питания, а не голодать.
8. Полноценный сон – ложитесь спать пораньше, чтобы иметь возможность высыпаться. Сон должен длиться не меньше 8 часов.
Теперь вы знаете, как гормон стресса – кортизол влияет на наш внешний вид, почему появляются лишние килограммы и как от них избавиться. Помните, что в этом деле нужна последовательность. Не получится некоторое время придерживаться правильного образа жизни, а потом вернуться к тому же, что и было. Описанные выше советы – это правильный образ жизни и правильное питание. Это не диета, дающая временный результат. Если проявить самодисциплину, то со временем вы вернете своей талии стройность и существенно улучшите качество жизни!
По материалам из открытых источников
Что такое кортизол и как он влияет на ваше тело?
Кортизол — важный стероидный гормон, который принадлежит к классу гормонов, называемых глюкокортикоидами.
Он вырабатывается надпочечниками, которые находятся прямо над почками.
Помимо того, что кортизол способствует выработать реакцию на стресс в организме, он выполняет и другие функции, например: (, , , )
- повышение уровня сахара в крови
- уменьшение воспаления
- подавление иммунной системы
- помощь в метаболизме питательных веществ
Кортизол обычно высвобождается в тесном соответствии с циркадным ритмом вашего тела, при этом 50-60% его высвобождается через 30–40 минут после пробуждения, а затем уровень кортизола падает в течение дня. ()
Производство и высвобождение кортизола регулируются гипофизом и гипоталамусом, которые располагаются в мозгу.
Во время повышенного стресса кортизол и адреналин высвобождаются из надпочечников. Учащается пульс и повышается уровень энергии, что подготавливает тело к потенциально опасной ситуации.
Хотя такая реакция нормальна, продолжающееся повышение уровня кортизола может привести к негативным побочным эффектам.
Что нужно запомнить
Кортизол — это необходимый гормон, выполняющий важные функции в организме, включая повышение уровня сахара в крови, уменьшение воспаления, подавление иммунной системы и помощь в метаболизме питательных веществ.





































